浙江省经济和信息化厅关于公布2025年浙江省中小企业特色产业集群名单的通知
浙江省经济和信息化厅关于公布2025年浙江省中小企业特色产业集群名单的通知
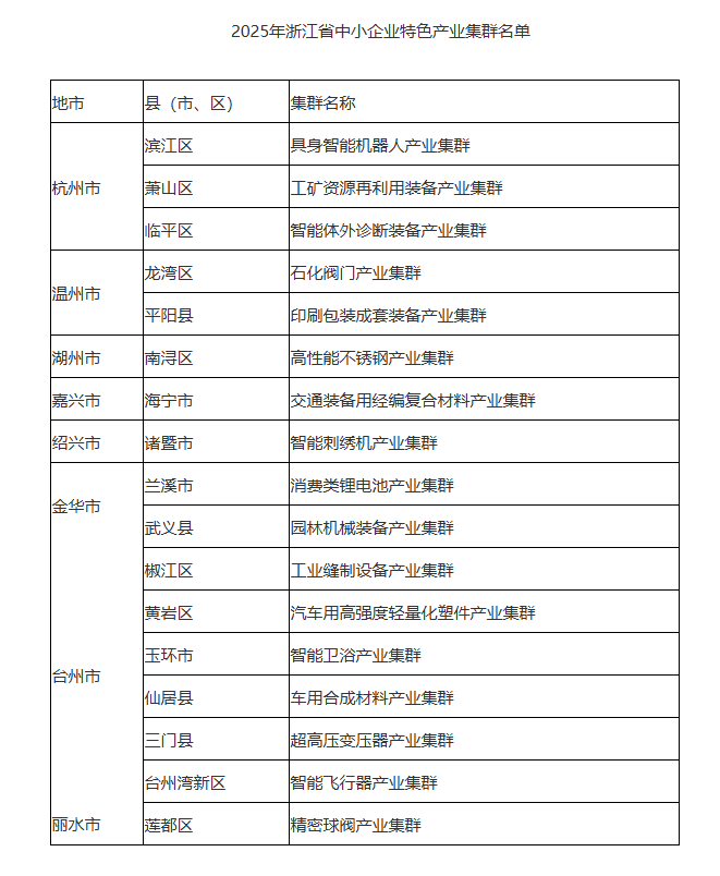
各市、县(市、区)经信局(宁波不发): 为促进中小企业和县域经济高质量发展,提升中小企业产业集群专业化、特色化、集群化发展水平,根据《工业和信息化部关于印发<促进中小企业特色产业集群发展暂行办法>的通知》《浙江省经济和信息化厅关于组织开展2025年度中小企业特色产业集群申报和2022年度中小企业特色产业集群复核工作的通知》有关要求,经各县(市、区)自主申报、各设区市初审和专家综合评审,确定杭州市滨江区具身智能机器人产业集群等17个产业集群为2025年浙江省中小企业特色产业集群,现将名单予以公布,并就有关事项通知如下: 一、各集群要聚焦特色优势产业,引导集群内中小企业专精特新发展,做强产业链供应链协作网络,提高创新发展能力和专业化配套水平,推动数字化绿色化转型,增进国际化拓展与合作,加快提升集群综合治理和服务水平。 二、各地要制定和完善本地区集群发展规划和专项扶持政策,建立健全集群发展工作协调机制,加大财政、金融、产业、创新、人才等资源要素保障力度,加强服务指导,把集群打造成县域经济发展的重要支点。 三、各地要注意总结提炼集群发展典型案例,加强集群品牌塑造,做好集群发展跟踪和评估工作,及时组织集群填报上一年度发展情况,于每年3月31日前报送省经济和信息化厅。 四、集群实行动态管理,认定有效期为三年,由省经济和信息化厅开展集群发展情况监督和考核。有效期满后,组织开展复评工作,并考核集群三年发展规划目标完成情况,复评通过的有效期延长三年。 附件:2025年浙江省中小企业特色产业集群名单 浙江省经济和信息化厅 2025年7月11日
